addons-server
  • Security Bug Reports
  • External API
  • Development
  • Models
    • translations
    • amo
    • abuse
    • access
    • activity
    • addons
    • api
    • applications
    • bandwagon
    • blocklist
    • devhub
    • discovery
    • files
    • hero
    • promoted
    • ratings
    • reviewers
    • scanners
      • scanners.ScannerRule
      • scanners.ScannerWebhook
      • scanners.ScannerWebhookEvent
      • scanners.ScannerResult
      • scanners.ScannerMatch
      • scanners.ScannerQueryRule
      • scanners.ScannerQueryResult
    • search
    • shelves
    • tags
    • users
    • versions
    • zadmin
  • Logs
  • IP addresses
  • Third-Party Usage
  • AMO Blocklist
  • Environments
  • Runbooks
  • External API (V3 - Deprecated)
  • External API (V4 - Frozen)
  • Playground
addons-server
  • Models
  • scanners
  • View page source

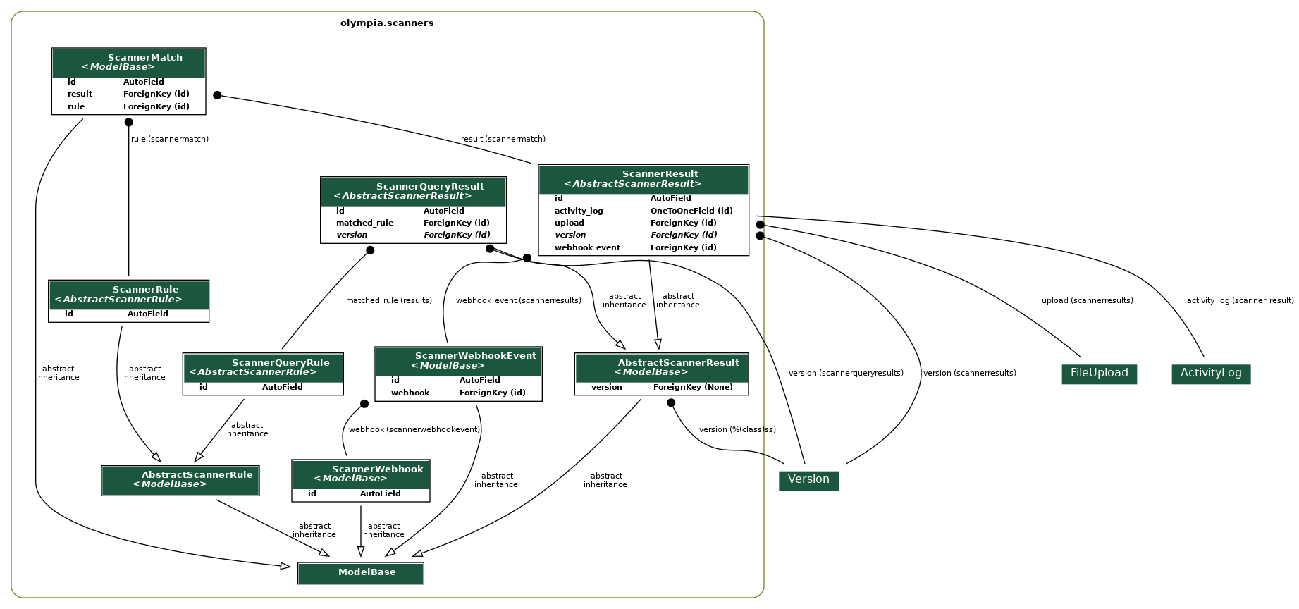
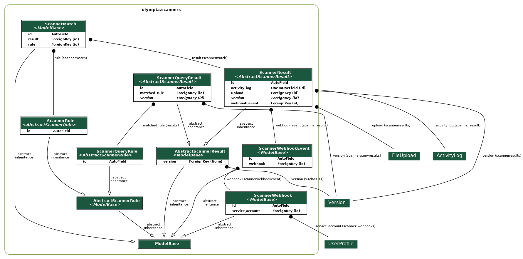
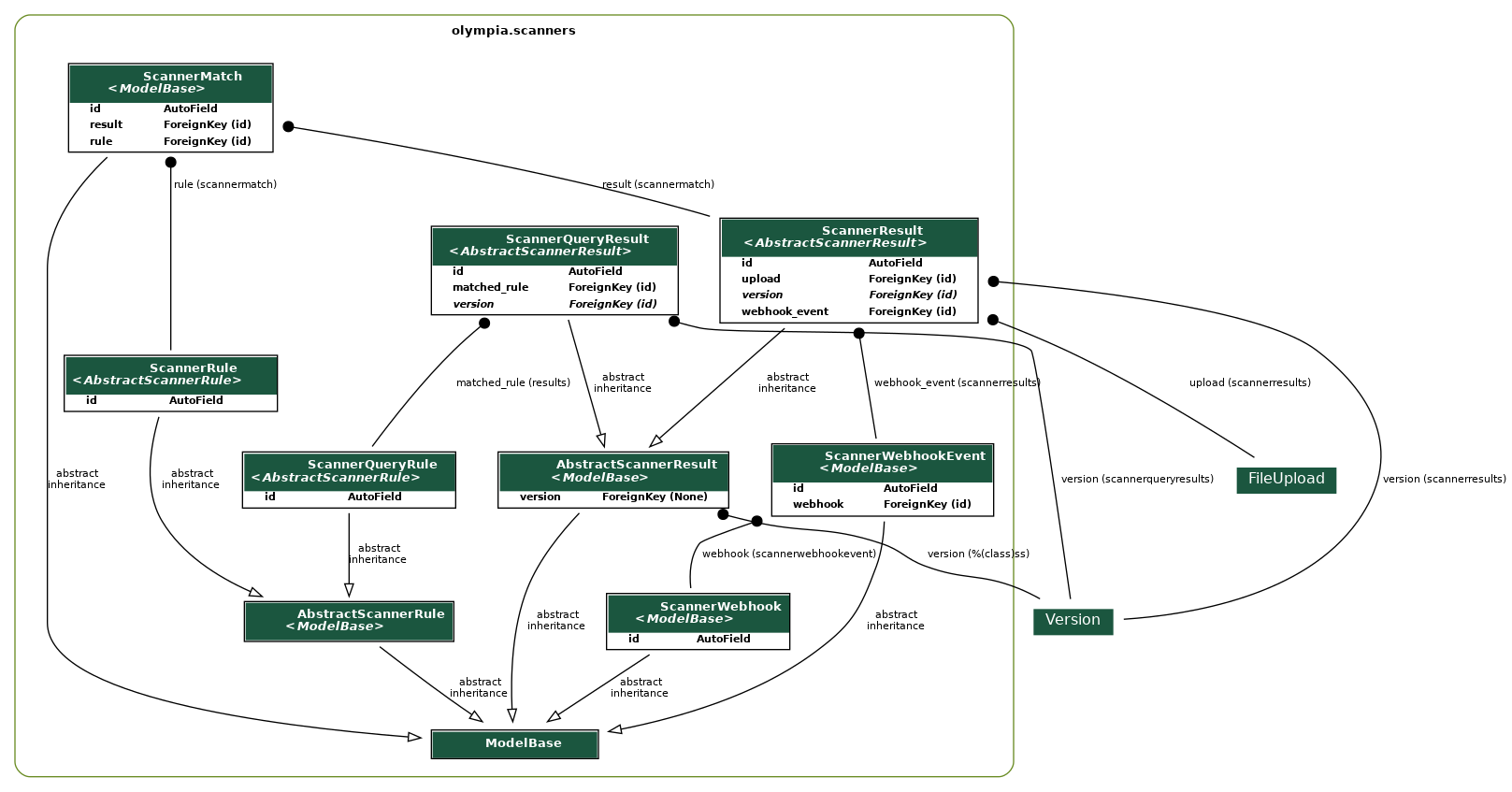
scanners

  • scanners.ScannerRule
    • Model Info
    • Fields
    • Relations
    • Reverse Relations
    • Methods
    • Custom Managers
  • scanners.ScannerWebhook
    • Model Info
    • Fields
    • Relations
    • Reverse Relations
    • Methods
    • Custom Managers
  • scanners.ScannerWebhookEvent
    • Model Info
    • Fields
    • Relations
    • Reverse Relations
    • Methods
    • Custom Managers
  • scanners.ScannerResult
    • Model Info
    • Fields
    • Relations
    • Reverse Relations
    • Methods
    • Custom Managers
  • scanners.ScannerMatch
    • Model Info
    • Fields
    • Relations
    • Methods
    • Custom Managers
  • scanners.ScannerQueryRule
    • Model Info
    • Fields
    • Reverse Relations
    • Methods
    • Custom Managers
  • scanners.ScannerQueryResult
    • Model Info
    • Fields
    • Relations
    • Methods
    • Custom Managers
digraph model_graph {
  // Dotfile by Django-Extensions graph_models
  // Created: 2026-05-31 01:39
  

  fontname = "Roboto"
  fontsize = 8
  splines  = true
  rankdir = "TB"
  

  node [
    fontname = "Roboto"
    fontsize = 8
    shape = "plaintext"
  ]

  edge [
    fontname = "Roboto"
    fontsize = 8
  ]

  // Labels
  subgraph cluster_olympia_scanners {
    label=<
          <TABLE BORDER="0" CELLBORDER="0" CELLSPACING="0">
          <TR><TD COLSPAN="2" CELLPADDING="4" ALIGN="CENTER">
          <FONT FACE="Roboto" COLOR="Black" POINT-SIZE="10">
          <B>olympia.scanners</B>
          </FONT>
          </TD></TR>
          </TABLE>
          >
    color=olivedrab4
    style="rounded"
  
    olympia_amo_models_ModelBase [label=<
      <TABLE BGCOLOR="white" BORDER="1" CELLBORDER="0" CELLSPACING="0">
      <TR><TD COLSPAN="2" CELLPADDING="5" ALIGN="CENTER" BGCOLOR="#1b563f">
      <FONT FACE="Roboto" COLOR="white" POINT-SIZE="10"><B>
      ModelBase
      </B></FONT></TD></TR>
    
      </TABLE>
      >]
  
    olympia_scanners_models_AbstractScannerRule [label=<
      <TABLE BGCOLOR="white" BORDER="1" CELLBORDER="0" CELLSPACING="0">
      <TR><TD COLSPAN="2" CELLPADDING="5" ALIGN="CENTER" BGCOLOR="#1b563f">
      <FONT FACE="Roboto" COLOR="white" POINT-SIZE="10"><B>
      AbstractScannerRule<BR/>&lt;<FONT FACE="Roboto"><I>ModelBase</I></FONT>&gt;
      </B></FONT></TD></TR>
    
      </TABLE>
      >]
  
    olympia_scanners_models_AbstractScannerResult [label=<
      <TABLE BGCOLOR="white" BORDER="1" CELLBORDER="0" CELLSPACING="0">
      <TR><TD COLSPAN="2" CELLPADDING="5" ALIGN="CENTER" BGCOLOR="#1b563f">
      <FONT FACE="Roboto" COLOR="white" POINT-SIZE="10"><B>
      AbstractScannerResult<BR/>&lt;<FONT FACE="Roboto"><I>ModelBase</I></FONT>&gt;
      </B></FONT></TD></TR>
    
    
      <TR><TD ALIGN="LEFT" BORDER="0">
      <FONT FACE="Roboto"><B>version</B></FONT>
      </TD><TD ALIGN="LEFT">
      <FONT FACE="Roboto"><B>ForeignKey (None)</B></FONT>
      </TD></TR>
    
    
      </TABLE>
      >]
  
    olympia_scanners_models_ScannerRule [label=<
      <TABLE BGCOLOR="white" BORDER="1" CELLBORDER="0" CELLSPACING="0">
      <TR><TD COLSPAN="2" CELLPADDING="5" ALIGN="CENTER" BGCOLOR="#1b563f">
      <FONT FACE="Roboto" COLOR="white" POINT-SIZE="10"><B>
      ScannerRule<BR/>&lt;<FONT FACE="Roboto"><I>AbstractScannerRule</I></FONT>&gt;
      </B></FONT></TD></TR>
    
    
      <TR><TD ALIGN="LEFT" BORDER="0">
      <FONT FACE="Roboto"><B>id</B></FONT>
      </TD><TD ALIGN="LEFT">
      <FONT FACE="Roboto"><B>AutoField</B></FONT>
      </TD></TR>
    
    
    
      <TR><TD ALIGN="LEFT" BORDER="0">
      <FONT COLOR="#7B7B7B" FACE="Roboto"><B>policy</B></FONT>
      </TD><TD ALIGN="LEFT">
      <FONT COLOR="#7B7B7B" FACE="Roboto"><B>ForeignKey (id)</B></FONT>
      </TD></TR>
    
    
      </TABLE>
      >]
  
    olympia_scanners_models_ScannerWebhook [label=<
      <TABLE BGCOLOR="white" BORDER="1" CELLBORDER="0" CELLSPACING="0">
      <TR><TD COLSPAN="2" CELLPADDING="5" ALIGN="CENTER" BGCOLOR="#1b563f">
      <FONT FACE="Roboto" COLOR="white" POINT-SIZE="10"><B>
      ScannerWebhook<BR/>&lt;<FONT FACE="Roboto"><I>ModelBase</I></FONT>&gt;
      </B></FONT></TD></TR>
    
    
      <TR><TD ALIGN="LEFT" BORDER="0">
      <FONT FACE="Roboto"><B>id</B></FONT>
      </TD><TD ALIGN="LEFT">
      <FONT FACE="Roboto"><B>AutoField</B></FONT>
      </TD></TR>
    
    
    
      <TR><TD ALIGN="LEFT" BORDER="0">
      <FONT FACE="Roboto"><B>service_account</B></FONT>
      </TD><TD ALIGN="LEFT">
      <FONT FACE="Roboto"><B>ForeignKey (id)</B></FONT>
      </TD></TR>
    
    
      </TABLE>
      >]
  
    olympia_scanners_models_ScannerWebhookEvent [label=<
      <TABLE BGCOLOR="white" BORDER="1" CELLBORDER="0" CELLSPACING="0">
      <TR><TD COLSPAN="2" CELLPADDING="5" ALIGN="CENTER" BGCOLOR="#1b563f">
      <FONT FACE="Roboto" COLOR="white" POINT-SIZE="10"><B>
      ScannerWebhookEvent<BR/>&lt;<FONT FACE="Roboto"><I>ModelBase</I></FONT>&gt;
      </B></FONT></TD></TR>
    
    
      <TR><TD ALIGN="LEFT" BORDER="0">
      <FONT FACE="Roboto"><B>id</B></FONT>
      </TD><TD ALIGN="LEFT">
      <FONT FACE="Roboto"><B>AutoField</B></FONT>
      </TD></TR>
    
    
    
      <TR><TD ALIGN="LEFT" BORDER="0">
      <FONT FACE="Roboto"><B>webhook</B></FONT>
      </TD><TD ALIGN="LEFT">
      <FONT FACE="Roboto"><B>ForeignKey (id)</B></FONT>
      </TD></TR>
    
    
      </TABLE>
      >]
  
    olympia_scanners_models_ScannerResult [label=<
      <TABLE BGCOLOR="white" BORDER="1" CELLBORDER="0" CELLSPACING="0">
      <TR><TD COLSPAN="2" CELLPADDING="5" ALIGN="CENTER" BGCOLOR="#1b563f">
      <FONT FACE="Roboto" COLOR="white" POINT-SIZE="10"><B>
      ScannerResult<BR/>&lt;<FONT FACE="Roboto"><I>AbstractScannerResult</I></FONT>&gt;
      </B></FONT></TD></TR>
    
    
      <TR><TD ALIGN="LEFT" BORDER="0">
      <FONT FACE="Roboto"><B>id</B></FONT>
      </TD><TD ALIGN="LEFT">
      <FONT FACE="Roboto"><B>AutoField</B></FONT>
      </TD></TR>
    
    
    
      <TR><TD ALIGN="LEFT" BORDER="0">
      <FONT FACE="Roboto"><B>activity_log</B></FONT>
      </TD><TD ALIGN="LEFT">
      <FONT FACE="Roboto"><B>OneToOneField (id)</B></FONT>
      </TD></TR>
    
    
    
      <TR><TD ALIGN="LEFT" BORDER="0">
      <FONT FACE="Roboto"><B>upload</B></FONT>
      </TD><TD ALIGN="LEFT">
      <FONT FACE="Roboto"><B>ForeignKey (id)</B></FONT>
      </TD></TR>
    
    
    
      <TR><TD ALIGN="LEFT" BORDER="0">
      <FONT FACE="Roboto"><I><B>version</B></I></FONT>
      </TD><TD ALIGN="LEFT">
      <FONT FACE="Roboto"><I><B>ForeignKey (id)</B></I></FONT>
      </TD></TR>
    
    
    
      <TR><TD ALIGN="LEFT" BORDER="0">
      <FONT FACE="Roboto"><B>webhook_event</B></FONT>
      </TD><TD ALIGN="LEFT">
      <FONT FACE="Roboto"><B>ForeignKey (id)</B></FONT>
      </TD></TR>
    
    
      </TABLE>
      >]
  
    olympia_scanners_models_ScannerMatch [label=<
      <TABLE BGCOLOR="white" BORDER="1" CELLBORDER="0" CELLSPACING="0">
      <TR><TD COLSPAN="2" CELLPADDING="5" ALIGN="CENTER" BGCOLOR="#1b563f">
      <FONT FACE="Roboto" COLOR="white" POINT-SIZE="10"><B>
      ScannerMatch<BR/>&lt;<FONT FACE="Roboto"><I>ModelBase</I></FONT>&gt;
      </B></FONT></TD></TR>
    
    
      <TR><TD ALIGN="LEFT" BORDER="0">
      <FONT FACE="Roboto"><B>id</B></FONT>
      </TD><TD ALIGN="LEFT">
      <FONT FACE="Roboto"><B>AutoField</B></FONT>
      </TD></TR>
    
    
    
      <TR><TD ALIGN="LEFT" BORDER="0">
      <FONT FACE="Roboto"><B>result</B></FONT>
      </TD><TD ALIGN="LEFT">
      <FONT FACE="Roboto"><B>ForeignKey (id)</B></FONT>
      </TD></TR>
    
    
    
      <TR><TD ALIGN="LEFT" BORDER="0">
      <FONT FACE="Roboto"><B>rule</B></FONT>
      </TD><TD ALIGN="LEFT">
      <FONT FACE="Roboto"><B>ForeignKey (id)</B></FONT>
      </TD></TR>
    
    
      </TABLE>
      >]
  
    olympia_scanners_models_ScannerQueryRule [label=<
      <TABLE BGCOLOR="white" BORDER="1" CELLBORDER="0" CELLSPACING="0">
      <TR><TD COLSPAN="2" CELLPADDING="5" ALIGN="CENTER" BGCOLOR="#1b563f">
      <FONT FACE="Roboto" COLOR="white" POINT-SIZE="10"><B>
      ScannerQueryRule<BR/>&lt;<FONT FACE="Roboto"><I>AbstractScannerRule</I></FONT>&gt;
      </B></FONT></TD></TR>
    
    
      <TR><TD ALIGN="LEFT" BORDER="0">
      <FONT FACE="Roboto"><B>id</B></FONT>
      </TD><TD ALIGN="LEFT">
      <FONT FACE="Roboto"><B>AutoField</B></FONT>
      </TD></TR>
    
    
      </TABLE>
      >]
  
    olympia_scanners_models_ScannerQueryResult [label=<
      <TABLE BGCOLOR="white" BORDER="1" CELLBORDER="0" CELLSPACING="0">
      <TR><TD COLSPAN="2" CELLPADDING="5" ALIGN="CENTER" BGCOLOR="#1b563f">
      <FONT FACE="Roboto" COLOR="white" POINT-SIZE="10"><B>
      ScannerQueryResult<BR/>&lt;<FONT FACE="Roboto"><I>AbstractScannerResult</I></FONT>&gt;
      </B></FONT></TD></TR>
    
    
      <TR><TD ALIGN="LEFT" BORDER="0">
      <FONT FACE="Roboto"><B>id</B></FONT>
      </TD><TD ALIGN="LEFT">
      <FONT FACE="Roboto"><B>AutoField</B></FONT>
      </TD></TR>
    
    
    
      <TR><TD ALIGN="LEFT" BORDER="0">
      <FONT FACE="Roboto"><B>matched_rule</B></FONT>
      </TD><TD ALIGN="LEFT">
      <FONT FACE="Roboto"><B>ForeignKey (id)</B></FONT>
      </TD></TR>
    
    
    
      <TR><TD ALIGN="LEFT" BORDER="0">
      <FONT FACE="Roboto"><I><B>version</B></I></FONT>
      </TD><TD ALIGN="LEFT">
      <FONT FACE="Roboto"><I><B>ForeignKey (id)</B></I></FONT>
      </TD></TR>
    
    
      </TABLE>
      >]

  }


  // Relations

  olympia_scanners_models_AbstractScannerRule -> olympia_amo_models_ModelBase
  [label=" abstract\ninheritance"] [arrowhead=empty, arrowtail=none, dir=both];
  olympia_versions_models_Version [label=<
  <TABLE BGCOLOR="white" BORDER="0" CELLBORDER="0" CELLSPACING="0">
  <TR><TD COLSPAN="2" CELLPADDING="4" ALIGN="CENTER" BGCOLOR="#1b563f">
  <FONT FACE="Roboto" POINT-SIZE="12" COLOR="white">Version</FONT>
  </TD></TR>
  </TABLE>
  >]
  olympia_scanners_models_AbstractScannerResult -> olympia_versions_models_Version
  [label=" version (%(class)ss)"] [arrowhead=none, arrowtail=dot, dir=both];

  olympia_scanners_models_AbstractScannerResult -> olympia_amo_models_ModelBase
  [label=" abstract\ninheritance"] [arrowhead=empty, arrowtail=none, dir=both];
  olympia_abuse_models_CinderPolicy [label=<
  <TABLE BGCOLOR="white" BORDER="0" CELLBORDER="0" CELLSPACING="0">
  <TR><TD COLSPAN="2" CELLPADDING="4" ALIGN="CENTER" BGCOLOR="#1b563f">
  <FONT FACE="Roboto" POINT-SIZE="12" COLOR="white">CinderPolicy</FONT>
  </TD></TR>
  </TABLE>
  >]
  olympia_scanners_models_ScannerRule -> olympia_abuse_models_CinderPolicy
  [label=" policy (scannerrule)"] [arrowhead=none, arrowtail=dot, dir=both];

  olympia_scanners_models_ScannerRule -> olympia_scanners_models_AbstractScannerRule
  [label=" abstract\ninheritance"] [arrowhead=empty, arrowtail=none, dir=both];
  olympia_users_models_UserProfile [label=<
  <TABLE BGCOLOR="white" BORDER="0" CELLBORDER="0" CELLSPACING="0">
  <TR><TD COLSPAN="2" CELLPADDING="4" ALIGN="CENTER" BGCOLOR="#1b563f">
  <FONT FACE="Roboto" POINT-SIZE="12" COLOR="white">UserProfile</FONT>
  </TD></TR>
  </TABLE>
  >]
  olympia_scanners_models_ScannerWebhook -> olympia_users_models_UserProfile
  [label=" service_account (scanner_webhooks)"] [arrowhead=none, arrowtail=dot, dir=both];

  olympia_scanners_models_ScannerWebhook -> olympia_amo_models_ModelBase
  [label=" abstract\ninheritance"] [arrowhead=empty, arrowtail=none, dir=both];

  olympia_scanners_models_ScannerWebhookEvent -> olympia_scanners_models_ScannerWebhook
  [label=" webhook (scannerwebhookevent)"] [arrowhead=none, arrowtail=dot, dir=both];

  olympia_scanners_models_ScannerWebhookEvent -> olympia_amo_models_ModelBase
  [label=" abstract\ninheritance"] [arrowhead=empty, arrowtail=none, dir=both];
  olympia_versions_models_Version [label=<
  <TABLE BGCOLOR="white" BORDER="0" CELLBORDER="0" CELLSPACING="0">
  <TR><TD COLSPAN="2" CELLPADDING="4" ALIGN="CENTER" BGCOLOR="#1b563f">
  <FONT FACE="Roboto" POINT-SIZE="12" COLOR="white">Version</FONT>
  </TD></TR>
  </TABLE>
  >]
  olympia_scanners_models_ScannerResult -> olympia_versions_models_Version
  [label=" version (scannerresults)"] [arrowhead=none, arrowtail=dot, dir=both];
  olympia_files_models_FileUpload [label=<
  <TABLE BGCOLOR="white" BORDER="0" CELLBORDER="0" CELLSPACING="0">
  <TR><TD COLSPAN="2" CELLPADDING="4" ALIGN="CENTER" BGCOLOR="#1b563f">
  <FONT FACE="Roboto" POINT-SIZE="12" COLOR="white">FileUpload</FONT>
  </TD></TR>
  </TABLE>
  >]
  olympia_scanners_models_ScannerResult -> olympia_files_models_FileUpload
  [label=" upload (scannerresults)"] [arrowhead=none, arrowtail=dot, dir=both];

  olympia_scanners_models_ScannerResult -> olympia_scanners_models_ScannerWebhookEvent
  [label=" webhook_event (scannerresults)"] [arrowhead=none, arrowtail=dot, dir=both];
  olympia_activity_models_ActivityLog [label=<
  <TABLE BGCOLOR="white" BORDER="0" CELLBORDER="0" CELLSPACING="0">
  <TR><TD COLSPAN="2" CELLPADDING="4" ALIGN="CENTER" BGCOLOR="#1b563f">
  <FONT FACE="Roboto" POINT-SIZE="12" COLOR="white">ActivityLog</FONT>
  </TD></TR>
  </TABLE>
  >]
  olympia_scanners_models_ScannerResult -> olympia_activity_models_ActivityLog
  [label=" activity_log (scanner_result)"] [arrowhead=none, arrowtail=none, dir=both];

  olympia_scanners_models_ScannerResult -> olympia_scanners_models_AbstractScannerResult
  [label=" abstract\ninheritance"] [arrowhead=empty, arrowtail=none, dir=both];

  olympia_scanners_models_ScannerMatch -> olympia_scanners_models_ScannerResult
  [label=" result (scannermatch)"] [arrowhead=none, arrowtail=dot, dir=both];

  olympia_scanners_models_ScannerMatch -> olympia_scanners_models_ScannerRule
  [label=" rule (scannermatch)"] [arrowhead=none, arrowtail=dot, dir=both];

  olympia_scanners_models_ScannerMatch -> olympia_amo_models_ModelBase
  [label=" abstract\ninheritance"] [arrowhead=empty, arrowtail=none, dir=both];

  olympia_scanners_models_ScannerQueryRule -> olympia_scanners_models_AbstractScannerRule
  [label=" abstract\ninheritance"] [arrowhead=empty, arrowtail=none, dir=both];
  olympia_versions_models_Version [label=<
  <TABLE BGCOLOR="white" BORDER="0" CELLBORDER="0" CELLSPACING="0">
  <TR><TD COLSPAN="2" CELLPADDING="4" ALIGN="CENTER" BGCOLOR="#1b563f">
  <FONT FACE="Roboto" POINT-SIZE="12" COLOR="white">Version</FONT>
  </TD></TR>
  </TABLE>
  >]
  olympia_scanners_models_ScannerQueryResult -> olympia_versions_models_Version
  [label=" version (scannerqueryresults)"] [arrowhead=none, arrowtail=dot, dir=both];

  olympia_scanners_models_ScannerQueryResult -> olympia_scanners_models_ScannerQueryRule
  [label=" matched_rule (results)"] [arrowhead=none, arrowtail=dot, dir=both];

  olympia_scanners_models_ScannerQueryResult -> olympia_scanners_models_AbstractScannerResult
  [label=" abstract\ninheritance"] [arrowhead=empty, arrowtail=none, dir=both];


}

Click on the diagram to pan/zoom

Previous Next

© Copyright 2024, Mozilla.

Built with Sphinx using a theme provided by Read the Docs.